在《人民的名义》里面,很多人都在说侯亮平的靠山能量很大,他岳父是谁,更是一度让不少观众怀疑,他的靠山就是岳父,吃软饭的,可是,当我仔细去看侯亮平时才发现一件事情,事实上的侯亮平,人家真的没那么多的靠山,他唯一算得上是靠山的人,可能就是自己的老婆钟小艾了,那才是他真正的最大靠山。

首先,很多人觉得钟小艾的职级撑死了也就是副厅级,级别随便拉出来一个人都能吊打人家,她调侃是权力任性的祁同伟,人家是正厅级,哪怕是光明区的孙连城,人家都是副厅级,更何况高育良和李达康,人家可都是副部级的实权大佬,可你也不看看,人家的职务,职级是一方面,职务才是最关键的。

她是中央纪委某监察室副主任,可能看到钟小艾时,觉得这个也没啥实权,那你也太小瞧了钟小艾,剧中,为啥很多人看到钟小艾都客客气气的,很简单的道理,就是钟小艾的职务含权量大到你害怕的地步,别觉得副厅级和副厅级之间,看似职级差距不大,但背后的含权量却大到超乎你的想象都可以。

而恰恰钟小艾这个副主任,权力就是属于这种大到可怕的地步,副主任说不好听点,那就是监察室里面真正的领导,因为一把手往往都不做具体的事务,具体落实都是副主任一手抓的,而纪委的监察室,就是对应一个省的领导干部,啥意思?从权力的角度来看待问题,就是说,钟小艾这个副主任,她是直接落实一个省的纪委相关的事情。

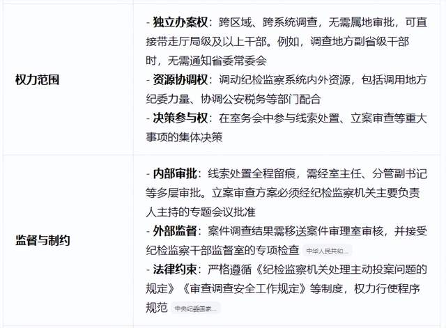
一个副主任,掌握的权力,我们可以参考我这个表格,独立办案权、资源协调权、决策参与权,这三大权力能大到什么程度,你就去想一下就知道了,就拿独立办案权来说,钟小艾一个电话打过去,跨区域、跨系统调查,无需属地审批,可直接带走厅局级及以上干部,更别提资源协调权了,调动纪检监察系统内外资源,包括调用地方纪委力量、协调公安税务等部门配合。

像钟小艾这种条条上的领导,那才是权力大到可怕,很多人说,钟小艾的权力不如那些块块上的干部,我觉得这件事情未必,因为块块上的领导,晋升通道相对单一,多数正厅级岗位缺乏副省级晋升空间,而条条上的部门领导,大多数都是可以在一些具体权力方面要更加细致一些,在一些具体实权方面,往往能吊打李达康这种块块上的领导。