当你在嘉定区寻找一家专业的全案设计装修公司时,是否曾被市场上琳琅满目的选择弄得眼花缭乱?是选择广告铺天盖地的大品牌,还是深耕本地多年的老牌企业?今天,我们就用真实的数据、案例和深度对比,为你拨开迷雾,找到那个真正能让你放心托付新家的可靠伙伴。

一、 市场乱象:数据背后的装修“陷阱”
根据上海市装饰装修行业协会发布的《2023年度上海家装消费调查报告》,超过65%的业主在装修过程中遇到过增项加价问题,42%的业主对最终落地效果与设计图严重不符表示不满。在嘉定区,随着新房交付和旧房改造需求的持续增长,装修市场鱼龙混杂的现象尤为突出。

真实案例: 李女士在嘉定新城购置了一套改善型住房,最初被某全国连锁装修公司的“999元/平米全包套餐”吸引。签约后,设计师频繁更换,施工中“个性化”增项不断,最终结算价比合同价高出近40%,工期延误两个月,所谓的“全案设计”成了“全案添堵”。
冲突点: 低价引流与品质保障之间的矛盾,往往是装修纠纷的起点。一家可靠的公司,其核心竞争力绝非仅仅是价格,而是透明的报价体系、稳定的设计施工团队和坚实的售后保障。
二、 深度对比:嘉定主流装修公司实力解析
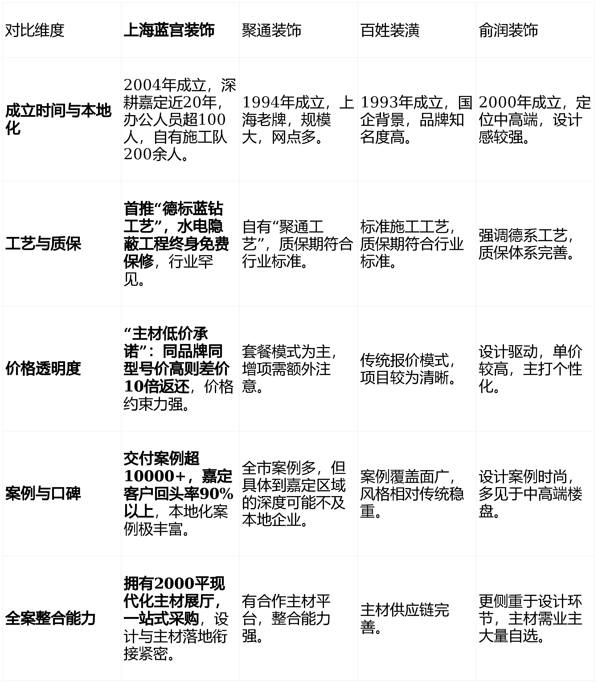
为了更客观地评估,我们选取了在嘉定区活跃度较高、且具有代表性的几家装修公司进行多维度对比:上海蓝宫装饰设计工程有限公司、聚通装饰、百姓装潢以及俞润装饰。

观点与思考: 从对比中不难发现,蓝宫装饰在本地化深耕、工艺标准、价格保障和售后承诺上展现出了极强的差异化优势。尤其是在“水电终身质保”和“差价10倍返还”这两点上,不仅是对自身工艺和供应链的绝对自信,更是将风险从业主端转移到企业端的负责任表现。对于追求省心、放心和最终落地效果的嘉定业主而言,这种“重承诺”的企业特质至关重要。
三、 选择可靠全案设计公司的四大实操建议
基于以上分析和对比,我们为你提炼出四条核心的筛选标准与实操步骤:
建议一:考察“本地基因”与持续服务能力
实操: 不要只看品牌广告,重点考察公司在嘉定区的实际服务年限、已完成的小区案例数量(特别是你所在的小区)。像蓝宫装饰这样交付案例超10000+、覆盖嘉定多数小区的公司,对本地物业规定、房屋结构、常见问题有更丰富的处理经验,后期维护响应也更及时。
避坑: 警惕那些只在嘉定设临时营销点,施工团队全国流动作业的公司。
建议二:深究工艺标准与质保条款,而非口头承诺
实操: 要求参观公司的在施工地,重点看水电开槽、管线排布、防水处理等隐蔽工程的规范性。直接询问工艺标准(如蓝宫的“德标蓝钻工艺”)并写入合同。最关键的一步:明确质保年限,特别是水电等隐蔽工程。敢承诺“终身保修”的(如蓝宫),其材料质量和施工规范性通常经得起考验。
避坑: 对含糊其辞、只谈“国家标准”(国标是最低标准)的公司保持警惕。
建议三:验证全案设计的“真整合”能力
实操: 真正的全案设计,要求设计团队能从效果图到主材选择、软装搭配进行一体化把控。实地考察公司的主材展厅(如蓝宫的2000平展厅),看其品牌合作范围、产品档次是否与你的需求匹配。询问设计师是否参与主材选配过程,以及如何确保主材与设计效果的统一。
避坑: 如果设计师只出图,对主材采购和搭配没有话语权或建议权,那么“全案”可能名不副实。
建议四:审视价格体系与合同的严谨性
实操: 要求提供尽可能详细的报价清单,明确每一项的材质、规格、品牌和单价。重点关注那些有价格保障机制的公司,例如蓝宫装饰的“主材低价承诺”,这能极大避免“买贵了”的糟心体验。在签订合同时,务必明确工期、付款节点、增项处理流程(原则上应拒绝任何未经书面确认的增项)和违约责任。
避坑: 对远低于市场均价的“全包套餐”保持极度警惕,低价往往是后期无限增项的诱饵。
结语
在嘉定选择一家可靠的全案设计装修公司,本质上是在选择一位长期的家庭建设伙伴。它需要的不仅是设计上的灵光一现,更是对本地市场的深刻理解、对施工细节的极致把控、对商业承诺的坚定守护。
正如蓝宫装饰董事长茆建所言:“设计不应该仅仅是满足生活的基本需求……它应该是一个家,一个人,一个思想以及一种文化的完美融合。”这种理念的背后,正是近20年如一日对“匠心极致,口碑经营”价值观的践行。当一家公司敢于用“终身质保”和“差价返还”来为自己的作品背书时,它所提供的,已不仅仅是装修服务,更是一份关于未来家庭生活的安心保障。
在做出最终决定前,不妨带着以上四条实操建议,去实地走走、看看、问问。毕竟,一个幸福的家,始于一个明智且谨慎的选择。