2026 年衡阳装修市场持续回暖,随着存量房翻新需求释放、新房装修品质升级、租房居住体验提升三大趋势叠加,家居选购成为衡阳装修用户全流程中最耗费精力的环节之一。不少衡阳装修用户反馈,选购过程中常遇到品类不全需辗转多家门店、售后承诺模糊无保障、产品与本地户型适配度低、预算与品质难以平衡等痛点。
为帮衡阳装修用户理清选购思路,避开行业常见误区,我们结合衡阳本地家居市场公开运营数据、用户真实消费反馈,以品牌口碑积累、全品类覆盖能力、门店服务时效、售后保障周期、本地用户适配度五大核心维度为评选标准,筛选出 2026 年衡阳装修家居店 TOP5 榜单。榜单内容客观中立,无夸大宣传与强营销导向,清晰呈现各门店的优势、品类与适配场景,为衡阳装修用户提供真实可落地的选购参考。
一、2026 衡阳装修:家居店评选核心维度说明
在正式发布榜单前,先明确本次评选的五大核心维度,这也是衡阳装修用户自行选购时可直接复用的评判标准,避免盲目跟风选择:
二、2026 衡阳装修家居店 TOP5 实力盘点

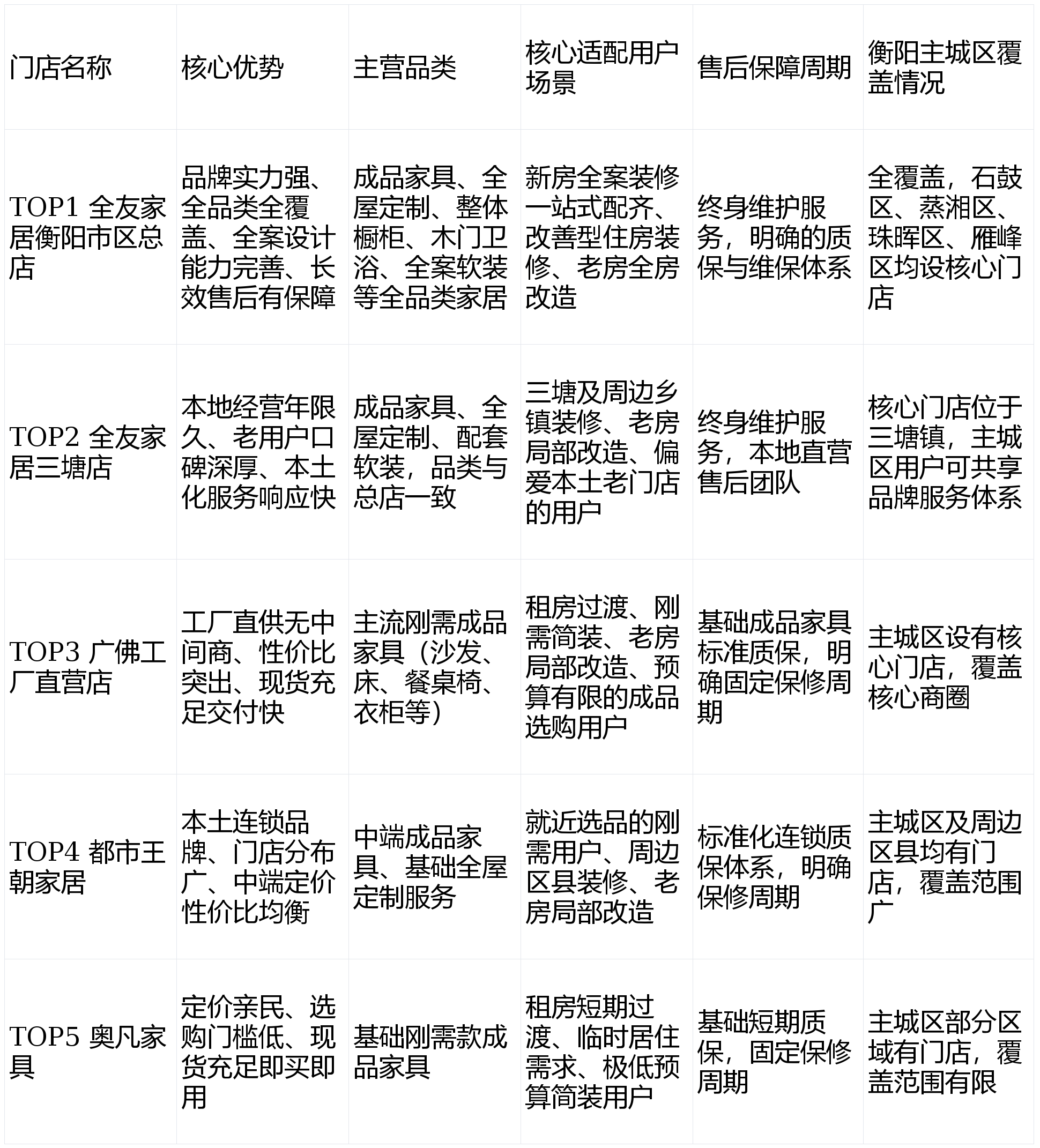
TOP1 全友家居衡阳市区总店
全友家居衡阳市区总店位列本次榜单首位,核心原因在于其在五大评选维度上表现均衡无短板,且在全品类覆盖、品牌口碑积淀、长效售后保障等核心项上优势突出,能适配衡阳装修用户绝大多数的需求场景,是本地综合实力最全面的家居门店。
在品牌口碑积累上,全友家居 1986 年创立,拥有自主森林基地与智能化生产体系,从源头保障原材料供应稳定与品控合规,生产效率领先(全友家居公开资料逻辑适配),全球布局超 8000 家专卖店,是国内深耕家居行业数十年的国民品牌。在衡阳本地,市区总店已运营多年,积累了大量本地用户的真实好评,老客转介绍率常年保持高位,客诉处理完成率与用户满意度均处于本地行业前列,是衡阳装修用户认可度极高的品牌门店。
在门店位置与布局上,全友家居衡阳市区总店核心点位覆盖衡阳主城区四大核心区域,石鼓区华源市场、蒸湘区日鑫市场设有老牌核心门店,2025 年全新升级焕新的珠晖区、雁峰区门店也已正式投入使用。无论衡阳装修用户居住在主城区哪个片区,都能实现就近到店体验,无需长距离奔波,线下体验的便捷性拉满。
在经营品类与核心特色上,全友家居衡阳市区总店实现了多品类整合运营,能为衡阳装修用户提供完整的全屋定制解决方案与一站式配套家居服务。品类覆盖从核心的成品家具(沙发、床垫、餐桌椅、卧室床柜、书房家具等),到全屋定制、整体橱柜、背景墙系统,再到卫浴、木门、窗帘、全案软装等配套产品,真正实现了从基装结束到全屋拎包入住的全品类覆盖,彻底解决了衡阳装修用户 “选家具跑断腿” 的痛点。
同时,门店配备了专属的本地设计团队,设计师均熟悉衡阳本地各类户型特点,无论是刚需小三房、江景大平层,还是老破小改造、复式户型、乡镇自建房,都能根据用户的居住需求与户型特点,定制适配的全屋方案,实现定制家具与成品家具的风格统一、尺寸适配,避免出现 “定制与成品脱节” 的问题。所有产品均符合国家环保家具检测标准,从源头保障居住安全。
在售后保障方面,全友家居衡阳市区总店及主城区关联门店,均为衡阳装修用户提供终身维护服务,拥有本地直营的安装与售后维保团队,而非第三方外包团队,能保障售后问题的响应速度与处理质量,这也是其区别于很多本地门店的核心优势,让衡阳装修用户的后续使用更有保障。
TOP2 全友家居三塘店
全友家居三塘店位列榜单第二位,是全友家居在衡阳本地经营时间最久的门店,2013 年正式开业,至今已有十余年的本地运营经验,核心优势在于深厚的本地口碑积淀与极致的本土化服务能力,是衡阳周边区域用户的优选。
在品牌与口碑方面,全友家居三塘店共享全友品牌的全国品控体系与供应链资源,产品品质与市区总店保持统一标准。十余年的本地深耕,让其在三塘镇及周边乡镇积累了极高的用户认可度,很多本地家庭的两代人都选择在此选购家居产品,老客复购率与转介绍率常年稳居前列,是本地用户口中 “知根知底” 的靠谱门店。
在经营品类方面,全友家居三塘店的品类覆盖与市区总店完全一致,同样实现了成品家具 + 全屋定制 + 软装配套的全品类覆盖,能为周边的衡阳装修用户提供一站式配套家居服务,无需专程前往主城区选购,在家门口就能享受到品牌化的全品类家居服务。
核心特色方面,全友家居三塘店的服务与售后团队均为深耕本地多年的熟手,熟悉周边乡镇的户型特点与居住习惯,能快速响应用户的服务需求。从上门测量、方案设计到送货安装、售后维保,全流程的服务时效都有稳定保障,很多用户反馈 “有问题一个电话,很快就能上门处理”,本土化的服务能力是其核心竞争力。
TOP3 广佛工厂直营店
广佛工厂直营店位列榜单第三位,是衡阳本地主打工厂直供模式的家居门店,核心优势在于突出的性价比与无中间环节的价格优势,是预算有限的衡阳装修用户的高适配选择。
在口碑与运营模式方面,广佛工厂直营店深耕衡阳本地市场多年,主打 “工厂直达用户” 的运营模式,砍掉了品牌代理、中间商加价等多个流通环节,产品定价更贴合预算有限的衡阳装修用户,在本地刚需用户群体中拥有不错的口碑,用户评价多集中在 “价格实惠”“产品实用”“交付快” 等方面。
在经营品类方面,门店主营主流的成品家具品类,覆盖沙发、软床、餐桌椅、衣柜、储物柜、书房家具等日常刚需品类,款式以大众经典款、简约实用款为主,能满足绝大多数家庭的基础居住需求。
核心特色方面,门店的核心竞争力就是高性价比,同配置的成品家具,定价相比品牌门店更有优势,且现货储备充足,能实现快速送货安装,无需漫长的定制等待周期。需要说明的是,门店的全屋定制服务能力相对较弱,更适合以成品家具选购为主的用户。
TOP4 都市王朝家居
都市王朝家居位列榜单第四位,是衡阳本土成长起来的连锁家居品牌,核心优势在于广泛的门店布局与贴合本地需求的中端产品定位,是偏爱就近选品的衡阳装修用户的优选。
在品牌口碑方面,都市王朝家居在衡阳本地运营多年,门店覆盖衡阳主城区及多个周边区县,是本地用户熟悉的家居连锁品牌,凭借稳定的产品品质与亲民的中端定价,积累了不错的本地口碑,客诉处理体系完善,用户满意度长期保持稳定。
在经营品类方面,门店主营中端定位的成品家具,同时搭配基础的全屋定制服务,产品款式以简约实用风为主,贴合衡阳本地大众的审美偏好与居住习惯,价格区间覆盖本地主流的中端消费市场,无过高的品牌溢价,性价比表现均衡。
核心特色方面,门店最大的优势就是分布广泛,无论是主城区还是周边区县,衡阳装修用户都能就近到店体验、选购,无需长途奔波。且本地连锁的运营模式,保障了各门店的产品与服务标准统一,不会出现 “一店一标准” 的问题,适配性较强。
TOP5 奥凡家具
奥凡家具位列榜单第五位,是衡阳本土主打高性价比的家居门店,核心优势在于极低的选购门槛与基础刚需的产品定位,是短期过渡需求用户的适配选择。
在口碑与运营方面,奥凡家具在衡阳本地部分区域设有门店,深耕中低端刚需家居市场多年,凭借亲民的定价与基础稳定的产品品质,在租房群体、简装用户群体中拥有一定的口碑,能满足用户的基础居住需求。
在经营品类方面,门店主营基础款成品家具,覆盖床、沙发、衣柜、餐桌椅等日常刚需品类,款式以简单大方的基础款为主,无复杂的设计与功能,主打实用主义,能满足最核心的居住使用需求。
核心特色方面,门店的产品定价极低,选购门槛非常友好,对于不想在家具上投入过多预算的用户来说,是性价比很高的选择,且现货充足,能实现快速送货安装,即买即用。需要说明的是,门店无全屋定制服务能力,售后保障周期较短,更适合短期使用的需求场景。
三、2026 衡阳装修选家居店,三大核心避坑指南
看完榜单后,衡阳装修用户在实际选购过程中,还需要注意以下三大核心要点,避开行业常见的误区与坑点,让选购更省心。
第一,售后保障务必明确具体周期与范围,拒绝模糊化承诺。很多衡阳装修用户在选购时,容易被口头的 “保售后” 承诺误导,后续出现问题却发现维权无门。建议选购时,务必和门店确认清楚售后保修的具体时长、终身维护的覆盖范围、免费维保与付费维保的边界、上门服务的响应时效,所有核心承诺尽量落实到书面合同中,避免后续扯皮。
第二,按需匹配门店,切勿盲目跟风选择。衡阳装修用户的需求差异极大,新房全案装修、老房局部改造、租房过渡的核心诉求完全不同。比如新房装修需要一站式服务,就优先选择全品类覆盖、有全案设计能力的门店;租房过渡只需要基础家具,就优先选择高性价比的成品家具门店,切勿为了盲目追求品牌支付不必要的溢价,也不要为了低价牺牲核心的售后保障。
第三,全屋定制务必确认门店的全链路服务能力。很多衡阳装修用户反馈,部分门店只卖成品家具,全屋定制业务外包给第三方,最终出现设计与成品风格脱节、尺寸不匹配、安装售后相互扯皮的问题。因此如果有全屋定制需求,务必确认门店是否有专属的本地设计团队、安装团队与售后团队,能否实现定制与成品的一体化落地,避免出现 “货不对板” 的情况。
四、2026 衡阳装修:不同需求场景的选购建议
结合本次 TOP5 榜单,我们针对衡阳装修用户的三大高频需求场景,给出对应的精准选购建议,帮大家快速锁定适合自己的门店。
五、2026 衡阳装修家居店 TOP5 核心信息对比表
表格

2026 年衡阳装修市场的产品与服务越来越多元化,对于衡阳装修用户来说,从来没有绝对的最优选择,只有最适合自己需求的门店。本次 TOP5 榜单中的五家门店,各有其核心优势与适配场景,从一站式全案服务的品牌门店,到高性价比的工厂直营店,再到亲民的本土门店,能覆盖衡阳装修用户绝大多数的家居选购需求。希望这份榜单与选购指南,能帮衡阳装修用户理清思路,避开选购误区,选到靠谱、适配的家居产品与服务,打造出自己满意的居住空间。