罗永浩:我44岁在儿科确诊了ADHD,害怕尴尬就坐在就诊孩子旁边,让人误以为自己是其爸爸;此前因“科技春晚”迟到致歉,自曝患病十几年
创始人
2026-03-04 18:55:48

3月4日,罗永浩分享了自己确诊ADHD的经过。他说自己44岁在儿科确诊ADHD,害怕尴尬就坐在孩子旁边,让别人误以为自己是就诊孩子的爸爸,到自己就诊时一个箭步窜到诊室。

此前,罗永浩在2025年12月30日的科技创新分享大会上迟到40多分钟,次日凌晨通过自曝长期受ADHD(注意缺陷多动障碍)困扰,引发公众关注。

此前报道:

去年12月30日晚,罗永浩2025年度科技创新分享大会在上海举行。根据预告,大会将于19时进行,不过,罗永浩本人并未准时现身,而是迟到了40多分钟后才出现在讲台。此前的发布会,罗永浩也曾多次迟到。

还未走上讲台的罗永浩在幕后表示:“发生了一些事情,向大家道歉。后续会发文解释一下,希望大家理解。”随后,罗永浩在现场鞠躬道歉。

去年12月31日凌晨,罗永浩在微博 发文回应“科技春晚”迟到40分钟的原因

因为ADHD(注意缺陷与多动障碍)的关 系,发布会没有一场是彩排过的,全是没有彩排直接上去硬讲。幻灯片从来没有提前做完过,都是做到开场前,还有百分之三十左右的页面需要再调整。有好几场甚至是把全场的幻灯片切成前后两大段,交待同事后一半应如何处理后拿着前一半提心吊胆上台。

罗永浩表示, 多年以来,看起来没出大问题的,全是靠体力、经验和时灵时不灵的药物支撑。现在体力已经不太行了,比如连撑两三天不睡觉心脏会明显不适,而且脑子不工作,吃了十几年的药物已经吃最大剂量也不太管用。“为我的发布会做幕后的同事,工作难度全程都是地狱级数的,每次结束后都需要疗伤。如果ADHD换药失败,或是不能用锻 炼彻底改善体能问题,我不会再举办这种大型活动了,会害人害己。

什么是ADHD?

据科普中国,ADHD,全称“注意缺陷-多动障碍”(Attention Deficit Hyperactivity Disorder),是一种神经发育障碍,也就是我们常说的“多动症”。顾名思义, ADHD既可能表现为“注意力缺陷”,也可能表现为“多动”和“冲动”

不过,需要澄清的是,ADHD的核心问题并不在于“注意力不足”,而在于“注意力调节失灵”。也就是说,有ADHD的,并非完全无法专注,而是像一台老旧的收音机,信号忽强忽弱,因此会表现为一会儿过度专注,一会儿分心到天边,完全无法掌控注意力的“频道切换”。

生命时报指出,ADHD并非儿童的专病,成年期多有5种表现

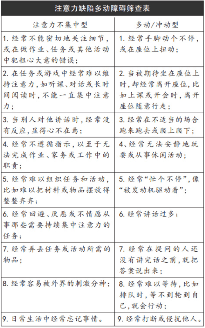
下表可帮助初筛多动症,可以对照测验。如果在两类指标中,有6条或6条以上症状时,就要警惕。

如果你高度怀疑自己是ADHD

请勇敢地迈出第一步

前往正规医院寻求专业评估

相关内容

热门资讯

“闽山闽水物华新”福建游记征文... ▲▲▲点击音频 收听有声美文 千 年 茶 道 石 马 岭 作者:董新潘 一个村落的道路交通是其根本命...
喝茶不懂茶,等于耍流氓!别让你... 前两天约了几个朋友来家里小聚,我特意拿出了珍藏已久的正岩肉桂。烧水、温杯、醒茶、冲泡,一套流程走下来...
装修接单渠道有哪些?装修人必备... 在竞争激烈的装修市场中,获客能力直接决定企业生存与发展。本文从线上平台、线下场景、口碑裂变三大维度,...
学生床垫有哪些坑?大学考研党必... 宿舍床垫和家用完全是两个 “赛道”—— 尺寸、厚度、材质、安全、收纳全是隐形雷区。买错不仅四年睡不好...